今回は『構造一級建築士の関与』についての記事です。(建築士法第20条の2)
✔️構造一級建築士の関与が必要な規模について(増築やエキスパンションジョイントの場合の考え方) ✔️申請書2面の法第20条の2第1項と第3項の違いについて
この手の話はネットだと複雑に書かれているので簡潔に簡単に解説していきたいと思います。
|
|
指定確認検査機関にて、過去に5000件以上の物件の相談や審査業務を行っていた経験を生かし、ブログやSNSで建築法規に関する発信を行っている。 Instagram、X、LINE@などのSNSのフォロワーは延べ4万人以上。 詳しいプロフィールはこちらから 著書:増補改訂版 用途と規模で逆引き! 住宅設計のための建築法規/学芸出版社 著書:身近な事例から学ぶ 面白すぎる建築法規 |
構造一級建築士の関与が必要な建築物の規模とは?
構造一級建築士の関与については建築士法第20条の2第1項に記載があります。
構造一級建築士の関与が必要な建築物は以下の2点どちらも満たした時です。
①法第20条第1項一号と二号の規模 ②一級建築士でなければ設計できない規模
構造設計一級建築士は、第三条第1項※に規定する建築物のうち建築基準法第20条第1項第一号又は第二号に掲げる建築物に該当するものの構造設計を行つた場合においては、前条第1項の規定によるほか、その構造設計図書に構造設計一級建築士である旨の表示をしなければならない。構造設計図書の一部を変更した場合も同様とする。※第三条第1項は一級建築士でしか設計できない建築物の事
上記の内容にポイントを2つ説明します。
ます1つ目にどちらも満たした時という点がポイントです。例えば、もし法第20条第1項第二号に該当する規模だったとしても、一級建築士でなければ設計できない規模ではない場合、構造一級建築士の関与は不要になるという事です。だから、どちらの条件も確認する事が必要です。
そして2つ目のポイントは、あくまで構造一級建築士の関与が必要かどうかは『規模』で考えるという事です。要するに、法第20条第1項第一号の『計算方法』で行っている場合では無いという事です。
では、それぞれの条件について内容を掘り下げていきましょう。
①法第20条第1項第一号及び第二号の規模

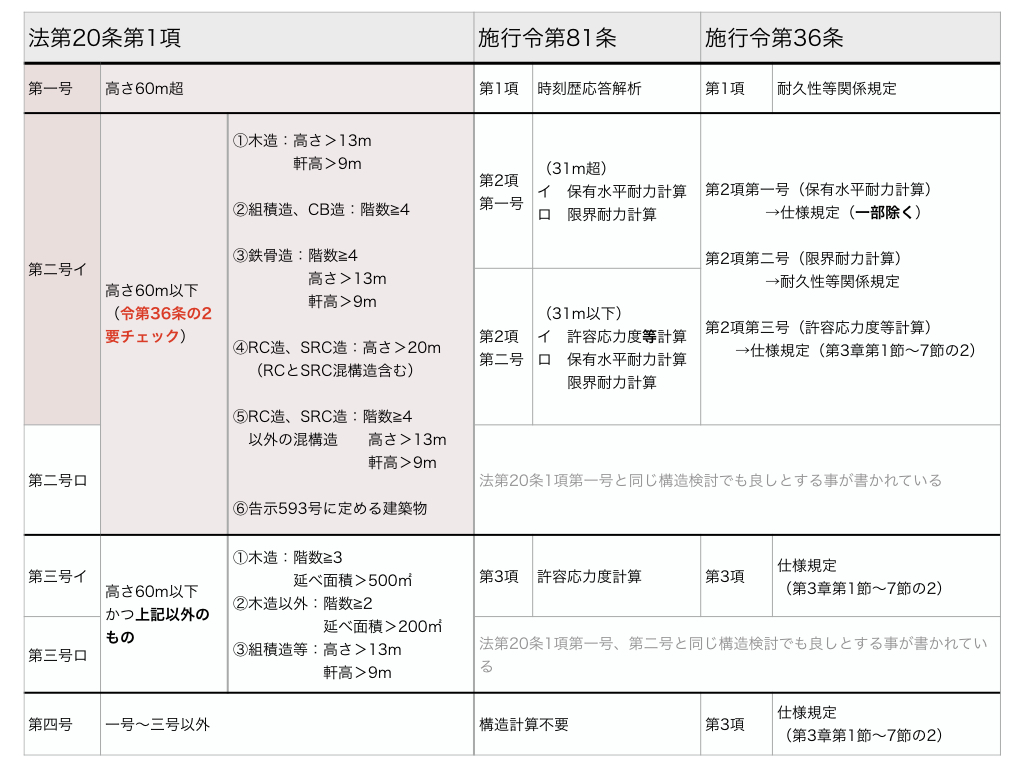
法第20条は構造耐力についての法文です。上の表は法第20条の構成についてまとめたものです。
注目していただきたいのは、ピンクで塗りつぶしている、第20条第1項第一号と第二号についてです。今回、構造一級建築士の関与が必要になる可能性があるのはピンク部分です。
法第20条については別記事で詳細に解説をしているので、よかったらそちらも合わせて確認ください。
②一級建築士でなければ設計できない規模
以下のいづれかに該当する規模
こちらは建築士法第3条に記載がある内容になります。
その他よくある質問
Q1
増築だった場合はどう考えるの?
それは、法第86条の7(既存不適格建築物に対する緩和)を適用するかどうかによって異なります。
| 法第86条の7(既存不適格建築物に対する緩和)を | |
| 適用する(緩和を受ける) | 適用しない(緩和を受けない) |
| 構造一級建築士の関与不要
(法第20条除外の為) |
構造一級建築士の関与必要 |
Q2
エキスパンションジョイントで構造的に分かれた場合、どう考えるの?
エキスパンションジョイント毎に構造一級建築士の関与が必要不要を判断してok!
つまり、エキスパンションジョイントで複数に分かれた場合、構造一級建築士の関与が必要な部分と、不要な部分という風に分かれてくる可能性はあります。
建築士法第20条の2第1項と第3項の違いについて
申請書2面に構造一級建築士の記載をする欄があると思います。こちらには、『建築士法第20条の2第1項』と『第3項』の記載に分かれています。
これは、『構造一級建築士本人が設計しているかどうか』で記載方法が異なります。
| 構造一級建築士の本人設計 | 建築士法第20条の2第1項 |
| 構造一級建築士の法適合確認 | 建築士法第20条の2第3項 |
あれ?そもそも構造一級建築士が自ら設計しなくても別にいいの?
いいんです!だから、この記事ではずっと『構造一級建築士の関与』とお伝えしているのです。ただし、記名押印は必要!
ちなみに、安全証明書は構造一級建築士の本人設計の場合でも、法適合確認の場合でも交付は不要になります。(建築士法第20条第2項ただし書きより)
まとめ
✔️構造一級建築士の関与が必要な建築物は以下の2点どちらも満たした時
①法第20条第1項一号と二号の規模 ②一級建築士でなければ設計できない規模
✔️申請書2面の『建築士法第20条の2第1項』と『第3項』の記載は『構造一級建築士本人が設計しているかどうか』で記載方法が異なる
| 構造一級建築士の本人設計 | 建築士法第20条の2第1項 |
| 構造一級建築士の法適合確認 | 建築士法第20条の2第3項 |





