三号特例ってなに? 三号特例が受けられる建築物とは? 三号特例を受ける場合、構造計算は添付不要? 四号特例はいつ、なぜ廃止された?
こんなお悩みに、答えます!
まずは結論から…
三号特例とは、確認申請で『審査される規制が少なくなる』という特例のこと
三号特例が受けられる建築物とは、三号建築物(平屋で200㎡以下の建築物)のこと
三号特例を受けた場合、原則として、構造計算が添付不要。ただし、場合によっては添付が必要になることもある
四号特例は、2025年4月1日に廃止。規模などが縮小となり、『三号特例』と名称変更がされた
三号特例は、令和7年4月1日に法改正されました! 今回は、法改正の内容を踏まえ、わかりやすく解説していきます!(X:sozooro)
|
|
元・指定確認検査機関員 5,000件超の審査実績。著書2冊(学芸出版社)は累計1.9万部、SNSフォロワー4万人超。実務者目線で建築法規を解説。 [▶︎詳細プロフィール] |
『三号特例』とは?
三号特例とは、確認申請の手続きを特例で容易にすることができる特例
原則として、建築物を建てる場合には、確認申請が必要になります。確認申請とは、工事着手する前に、指定確認検査機関もしくは特定行政庁に必要書類を添えて申請し、建築基準法や条例に適合しているか確認を受けることです。確認申請については、下記の記事で詳しく解説しています。
原則として、確認申請では、建築基準法のすべての内容をチェックします!
え!ぜんぶ?それってすごい量になるんじゃないかな?
そうなんです…!でも、三号特例を受けることで、確認申請でチェックされる規制を少なくすることができます!
例えば、建築基準法には構造耐力という規制があります。この審査のために、構造に関する多くの図書が必要になります。これは、申請する側も、チェックする側も、大変ですよね。
しかし、三号特例を受けることにより、構造耐力に関する図書を省略することができるのです。これが、三号特例です。
三号特例で省略した規制については、適合させる必要はない?
三号特例を使って構造耐力を省略した場合、構造耐力の規制は適合させる必要はないってこと?
あくまでも、図書が省略されるだけで、適合は必要
よく勘違いされることですが、あくまで、確認申請に添付不要というだけで、建築基準法に適合させなくていいという訳ではありません。
確認申請に出していない構造計算は建築士が責任を持って確認しなければなりません。
後ほど解説しますが、三号特例を受けるためには、建築士が設計したものであるという条件があります。つまり、『確認申請で特例を使う』=『特例で省略の部分は建築士が責任を持って法適合させる』ということです!
三号特例が『受けられてる建築物』とは?
三号特例が受けられるのは、平屋で200㎡以下の建築物(三号建築物)
三号特例というその名の通り、三号特例の対象は三号建築物です。三号建築物とは、三号建築物と呼ばれる理由は単純で、建築基準法6条1項『三号』に定義されている小規模な建築物。具体的には、平屋で200㎡以下の建築物のことです。
三号建築物は、確認申請や検査の特例が盛りだくさんの建築物!詳しくは、下記の記事を参考にしてみてください。
型式特例とは?
三号特例の他に、型式特例というのも聞いたことがあるんだけど、どんなもの?
型式特例とは、認定を受けた建築物が受けられる特例のこと。こちらは、認定さえ取得できていれば、規模の制限はなし
少しマニアックですが、型式特例というものもあります。こちらは、国土交通大臣が認定することで、確認申請の特例が受けられるというものです。その特徴は、認定の取得さえできてしまえば、どんな規模・用途の建築物であっても、確認申請の特例を受けられるということです。
なお、型式特例を受けられる規制については、本記事でこの後に紹介している規制とは少し違いがあります。具体的には、『建築基準法施行令136条の2の11』に記載されていますので、こちらでご確認ください。
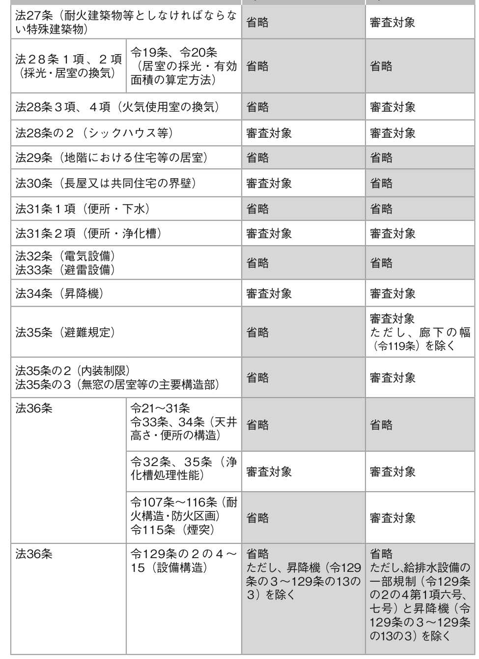
建築基準法施行令136条の2の11 三号特例が可能な規制は、建築基準法施行令10条三号・四号に記載されている 詳しい内容は、私が出している書籍から引用している表にまとめた通りです。 ちなみに…三号特例の中でも、用途・規模によって、特例を受けることができる規制内容が異なるため、注意が必要です!クリックで建築基準法施行令136条の2の11を確認
一 建築物の部分で、門、塀、改良便槽、屎し尿浄化槽及び合併処理浄化槽並びに給水タンク及び貯水タンクその他これらに類するもの(屋上又は屋内にあるものを除く。)以外のもの 次のいずれかに掲げる規定
イ 次に掲げる全ての規定
(1) 法第二十条(第一項第一号後段、第二号イ後段及び第三号イ後段に係る部分に限る。)、法第二十一条から法第二十三条まで、法第二十五条から法第二十七条まで、法第二十八条の二(第三号を除く。)、法第二十九条、法第三十条、法第三十五条の二、法第三十五条の三、法第三十七条、法第三章第五節(法第六十一条第一項中門及び塀に係る部分、法第六十四条並びに法第六十六条を除く。)、法第六十七条第一項(門及び塀に係る部分を除く。)及び法第八十四条の二の規定
(2) 第二章(第一節、第一節の二、第二十条の八及び第四節を除く。)、第三章(第五十二条第一項、第六十一条、第六十二条の八、第七十四条第二項、第七十五条、第七十六条及び第八十条の三を除き、第八十条の二にあつては国土交通大臣が定めた安全上必要な技術的基準のうちその指定する基準に係る部分に限る。)、第四章(第百十五条を除く。)、第五章(第三節、第四節及び第六節を除く。)、第五章の二、第五章の三、第七章の二及び第七章の九の規定
ロ 次に掲げる全ての規定
(1) イ(1)に掲げる規定並びに法第二十八条(第一項を除く。)、法第二十八条の二第三号、法第三十一条第一項、法第三十三条及び法第三十四条の規定
(2) イ(2)に掲げる規定並びに第二章第一節の二、第二十条の八、第二十八条から第三十条まで、第百十五条、第五章第三節及び第四節並びに第五章の四(第百二十九条の二の四第三項第三号を除き、第百二十九条の二の三第二号及び第百二十九条の二の四第二項第六号にあつては国土交通大臣が定めた構造方法のうちその指定する構造方法に係る部分に限る。)の規定
三号特例が可能な『規制内容』とは?
具体的には、『防火指定のない住宅』は三号に定める規制が特例対象となり、『それ以外の場合』は四号となります。条件などをご確認ください。



参考:著書『増補改訂版 用途と規模で逆引き!住宅設計のための建築法規/そぞろ』
三号特例を受ける場合、『構造計算』は添付不要か?
三号特例を使う場合、構造計算は不要なの?
原則として、構造計算は不要。ただし、一部の構造方法の場合、必要になることもある
三号特例が可能となる規制には、法20条(構造耐力)が含まれています。したがって、原則として、構造計算は不要となります。
ただし、下記に定める構造方法以外の、構造方法の場合においては、除かれてしまうのです。
特例で構造計算が不要になる構造方法
①一般的な構造
- 木造の在来工法
- 組積造
- 補強コンクリートブロック造
- 鉄骨造
- 鉄筋コンクリート造
- 鉄骨鉄筋コンクリート造
- 無筋コンクリート造
②特殊な構造の一部
- プレストレスコンクリート造(告示1320号第1から第12に限る)
- 壁式鉄筋コンクリート造(告示1026号第1から第8に限る)
- 木造の枠組壁工法(告示1540号第1から第8に限る)
- アルミニウム合金造(告示410号第1から第8に限る)
つまり、普通の軸組造の木造建築物だったら、普通に確認申請の特例が使えるってこと?
そうです!ただ、同じ木造建築物でも、丸太組方法などの特殊な構造方法の場合、構造計算が必要となります!
この根拠は、建築基準法施行令10条及び告示1119号に記載されています。この記事では省略しますが、気になる方はお手元の法令集で確認してみてください。
『四号特例』とはなにか?
四号特例は、既に廃止された特例(現在は四号特例は、規模を縮小して三号特例に改名)
令和7年4月1日の法改正より前は、四号建築物という用語が存在していました。四号建築物とは、木造の場合は2階以下500㎡以下、非木造の場合は平屋200㎡以下の建築物のことです。四号建築物が受けることができる確認申請の特例を、『四号特例』と読んでいました。
しかし、この規模が法改正によって縮小。その結果、現在の『構造を問わず、平屋で200㎡以下』と整理され、三号建築物と名称変更されたのです。これに伴い、三号特例に改名となりました。
四号特例が廃止されたのはいつ?
四号特例が廃止(三号特例に縮小と改名)されたのはいつ?
四号特例は、2025年4月1日の法改正によって廃止
法文で確認する【建築基準法施行令10条】
三号特例は、『建築基準法施行令10条』に記載されています。
建築基準法施行令10条
法第六条の四第一項の規定により読み替えて適用される法第六条第一項(法第八十七条第一項及び法第八十七条の四において準用する場合を含む。)の政令で定める規定は、次の各号(法第八十七条第一項において準用する場合にあつては第一号及び第二号、法第八十七条の四において準用する場合にあつては同号。以下この条において同じ。)に掲げる建築物の区分に応じ、それぞれ当該各号に定める規定とする。
一 法第六条の四第一項第二号に掲げる建築物のうち、その認定型式に適合する建築物の部分が第百三十六条の二の十一第一号に掲げるものであるもの その認定型式が、同号イに掲げる全ての規定に適合するものであることの認定を受けたものである場合にあつては同号イに掲げる全ての規定、同号ロに掲げる全ての規定に適合するものであることの認定を受けたものである場合にあつては同号ロに掲げる全ての規定
二 法第六条の四第一項第二号に掲げる建築物のうち、その認定型式に適合する建築物の部分が第百三十六条の二の十一第二号の表の建築物の部分の欄の各項に掲げるものであるもの 同表の一連の規定の欄の当該各項に掲げる規定(これらの規定中建築物の部分の構造に係る部分が、当該認定型式に適合する建築物の部分に適用される場合に限る。)
三 法第六条の四第一項第三号に掲げる建築物のうち防火地域及び準防火地域以外の区域内における一戸建ての住宅(住宅の用途以外の用途に供する部分の床面積の合計が、延べ面積の二分の一以上であるもの又は五十平方メートルを超えるものを除く。) 次に定める規定
イ 法第二十条(第一項第四号イに係る部分に限る。)、法第二十一条から法第二十五条まで、法第二十七条、法第二十八条、法第二十九条、法第三十一条第一項、法第三十二条、法第三十三条、法第三十五条から法第三十五条の三まで及び法第三十七条の規定
ロ 次章(第一節の三、第三十二条及び第三十五条を除く。)、第三章(第八節を除き、第八十条の二にあつては国土交通大臣が定めた安全上必要な技術的基準のうちその指定する基準に係る部分に限る。)、第四章から第五章の二まで、第五章の四(第二節を除く。)及び第百四十四条の三の規定
ハ 法第三十九条から法第四十一条までの規定に基づく条例の規定のうち特定行政庁が法第六条の四第二項の規定の趣旨により規則で定める規定
四 法第六条の四第一項第三号に掲げる建築物のうち前号の一戸建ての住宅以外の建築物 次に定める規定
イ 法第二十条(第一項第四号イに係る部分に限る。)、法第二十一条、法第二十八条第一項及び第二項、法第二十九条、法第三十条、法第三十一条第一項、法第三十二条、法第三十三条並びに法第三十七条の規定
ロ 次章(第二十条の三、第一節の三、第三十二条及び第三十五条を除く。)、第三章(第八節を除き、第八十条の二にあつては国土交通大臣が定めた安全上必要な技術的基準のうちその指定する基準に係る部分に限る。)、第百十九条、第五章の四(第百二十九条の二の四第一項第六号及び第七号並びに第二節を除く。)及び第百四十四条の三の規定
ハ 法第三十九条から法第四十一条までの規定に基づく条例の規定のうち特定行政庁が法第六条の四第二項の規定の趣旨により規則で定める規定
まとめ
✔️三号特例とは、確認申請の手続きを特例で容易にすることができる特例
✔️三号特例が受けられるのは、平屋で200㎡以下の建築物(三号建築物)
✔️三号特例が可能な規制は、構造耐力などの規定




